-
-
January 21, 2023 at 10:20 am
Md_Salem
SubscriberHello Everyone,
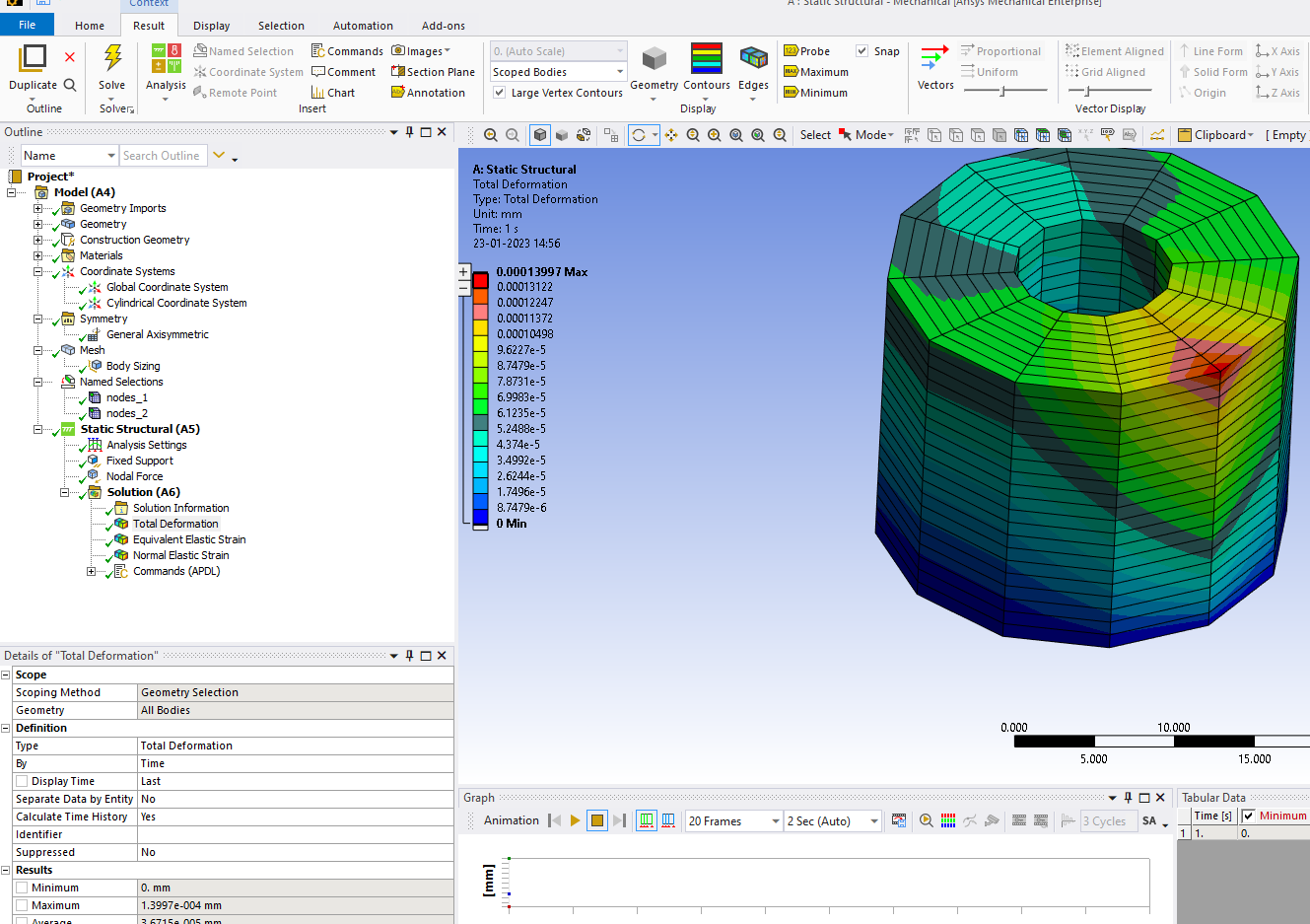
I did harmonic analysis using workbench 22R1. I displayed the results using colored contour bands. I need to increase the number of them ( right now they are 9 colors) , I need to increase the number of colored bands for higher resolution.
Regards
-
January 23, 2023 at 9:33 am
ErKo
Ansys EmployeeHi
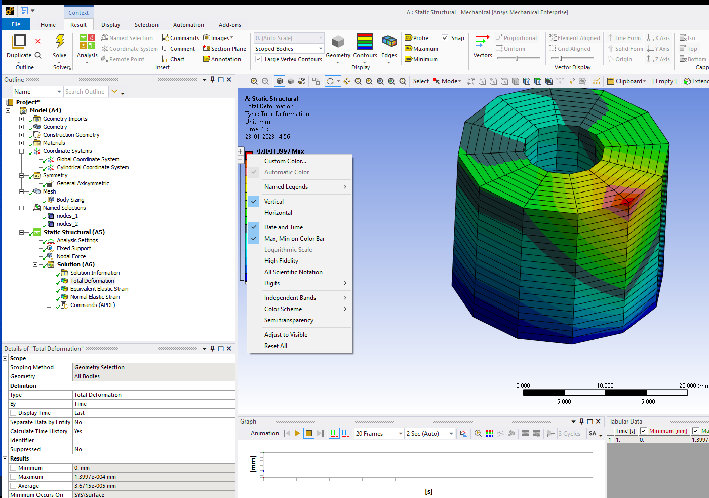
What about pressing the + on the contour colour scale bar.
All the best
Erik
-
January 23, 2023 at 11:23 am
Sampat Kumar
Ansys EmployeeHi Md_Salem,
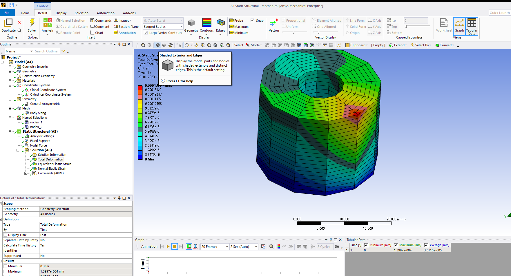
As Erik Kostson correctly mentioned that you can use + on the contour color scale bar to increase the number of colored bands. I am adding some more details about this.Simply choose “Shaded exterior and Edges,” as I mentioned in the attached image, and then click on the color band, wherein you will get a plus symbol (to increase the band of the selected color), and a negative symbol (to decrease the number of the band of the selected color). You can choose a new color by right-clicking on the color band and selecting it. After doing so, you will get the option for a custom color. To choose the desired color from the chosen color, click on the custom color. you can reset it all to the default Ansys band color by just selecting the option “reset all”. I have attached some images to show the above-mentioned process.
/forum/forums/topic/how-to-access-the-ansys-online-help/
/forum/forums/topic/guidelines-for-posting-on-ansys-learning-forum/#latest
-
- The topic ‘colored contour bands’ is closed to new replies.
-
6485
-
1906
-
1458
-
1308
-
1022
© 2026 Copyright ANSYS, Inc. All rights reserved.


