-
-
January 23, 2019 at 7:01 pm
timstgeorge
Subscriber
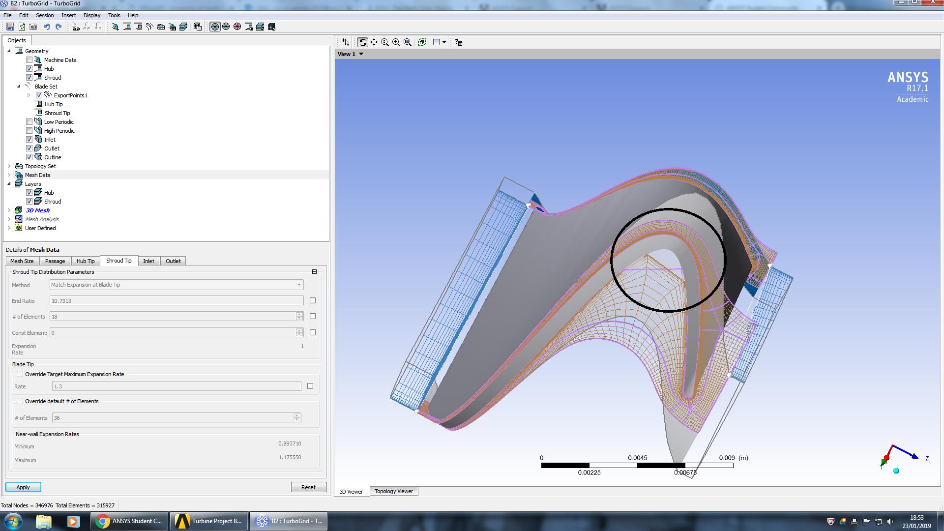
Hi, I am currently trying to generate a mesh for a turbine blade using the Turbo Grid software on Ansys as part of my dissertation. I have never used this software before and am struggling to get to grips with the more precise aspects of it. As can be sen in the attached image the mesh is currently not following the geometry of the blade sufficiently. This is leading to negative volume errors when attempting to generate the mesh. I have been trying to adjust various parameters but I dont know how to get the mesh to create enough nodes to properly follow the curve. If anyone could provide any information about how to fix this that would be greatly appreciated!
-
January 25, 2019 at 11:11 am
Satish
Ansys EmployeeHi,
Typically adding more Layers between Hub and Shroud Layers helps resolve Negative Volume issues.
See help manual: 10.6.5.1.4. Inserting Layer After Selected Layer
Also Enable "Beta features" and "Advanced Features", from Edit Menu > Options...This will give access to hidden features and topologies that can help generating the mesh. (Again see help manual for more details.)
I would suggest using the latest version of ANSYS, as the topology creation has been improved since v17.1.
Â
-
January 25, 2019 at 12:42 pm
timstgeorge
SubscriberOkay I will try the things you've suggested and hopefully I can get it sorted, thanks a lot for your help!
-
- The topic ‘Meshing a turbine blade using Turbo Grid’ is closed to new replies.
-
5969
-
1906
-
1420
-
1307
-
1021
© 2026 Copyright ANSYS, Inc. All rights reserved.
