TAGGED: designmodeler, geometry-import, preprocessing, spaceclaim, units
-
-
October 22, 2021 at 12:54 pm
Phanindra Reddy Ravi
SubscriberHi, I had recieved .iges file from designer with units in meters. But I want to implement the analysis in 'mm'.
Is it possible to change the dimensions of imported cad in space claim or design modeler from meters to millimeters in Ansys ?
If possible how should it be done ?
October 22, 2021 at 2:10 pmRuturaj Gavali
Ansys Employee!
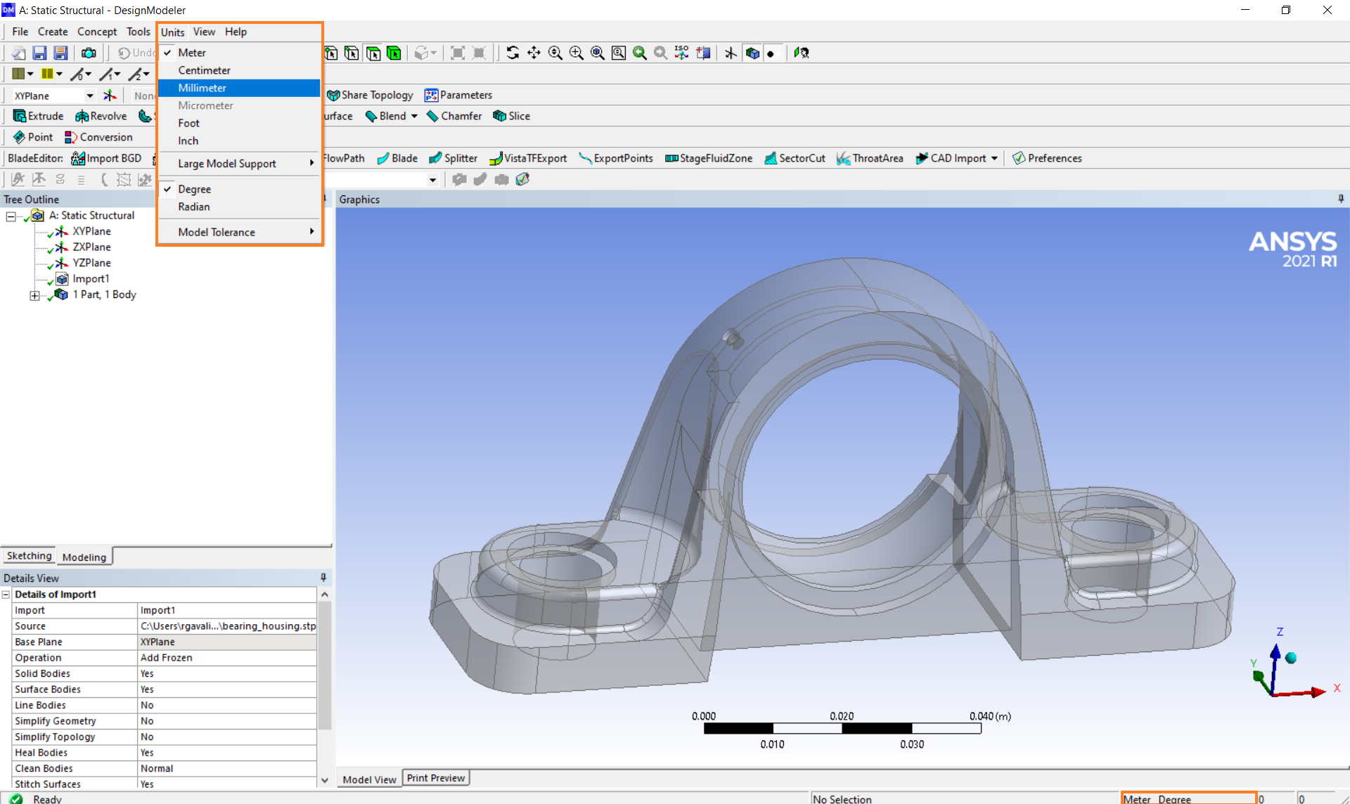
It is possible to change the unit system in Design Modeler and Ansys Mechanical irrespective of the CAD File extension type.
After you import the geometry in Workbench and open Design Modeler to edit the same, you can change the units from the top ribbon tab named "Units".
You can refer to the attached image.
Thanks!

October 22, 2021 at 2:57 pmPhanindra Reddy Ravi
Subscriber
Thank you for your quick response.
I understood thgis procedure.
I implemented the same thing. When I imported the design modeler file to APDL I am getting coordinates of keypoints in Meters instead of in MM.
How should I rectify this one?
Viewing 2 reply threads- The topic ‘How to convert units in Ansys from metre to millimetre ?’ is closed to new replies.
Innovation SpaceTrending discussionsTop Contributors-
5874
-
1906
-
1420
-
1306
-
1021
Top Rated Tags© 2026 Copyright ANSYS, Inc. All rights reserved.
Ansys does not support the usage of unauthorized Ansys software. Please visit www.ansys.com to obtain an official distribution.
-