-
-
October 22, 2019 at 10:42 pm
Jerin
Subscriber -
October 23, 2019 at 10:27 am
peteroznewman
SubscriberCompare 5% with the uncertainty of other things in the model like the load, the diameter, the Yield Strength. Some of those probably have much larger amounts of uncertainty, so 5% in the numerical result may be good enough.Â
-
October 23, 2019 at 3:44 pm
Jerin
Subscriberhi peteroznewman,
thanks for your quick response, i am worried whether or not i should reduce my allowable change to below 3% and run the simulation again with few more refinements.Â
my meshes looks very well, have obtained the force convergence robustly however Is it safe to consider this stress value obtained currently?? even if i reduce the allowable change to 3% for next adaptive mesh refinement i get the following error as attached in image.
Â
-
October 24, 2019 at 12:29 am
-
October 24, 2019 at 8:44 pm
Jerin
Subscriberthanks peteroznewman,
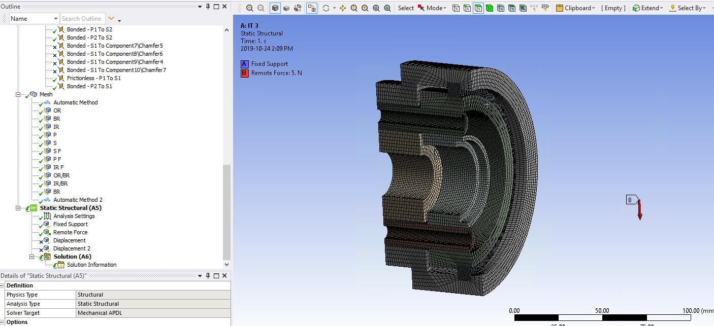
the shared post was very useful to me. I have another simulation running i am not able to decide which boundary condition i should use to restrict rigid body motion. I am trying to run a bending moment analysis on planetary gear train assembly as shown in the image. I just want to see the maximum stress generated on on planets. Planets are free to rotate and revolve in between two suns and outer ring. How can i restrict the rigid body motion. I am unable to obtain the force convergence.Â
-
October 24, 2019 at 9:12 pm
-
October 25, 2019 at 1:12 am
peteroznewman
SubscriberA half model doesn't make sense for a planetary gear model.
-
October 25, 2019 at 3:33 pm
Jerin
Subscriberactually i have provided symmetry loading conditions on half side, i forgot to add it in last workbench file but i have inserted the symmetry region and its still giving me rigid body motion, the aim is to see where maximum deformation occurs under bending moment. The planets are free rotate and revolve , and one of the sun is free to just rotate in its own place. I have added frictionless support in between planets and sun because of which there is a rigid body motion.
-
October 25, 2019 at 11:32 pm
peteroznewman
SubscriberA half model doesn't make sense for a planetary gear model even when you include a symmetry BC.
Â
 -
October 25, 2019 at 11:53 pm
Jerin
Subscriberbut in my case the loading and geometry of the part both are symmetric,
we use symmetry condition in such a scenario i guess?? how will it effect the convergence??
-
October 26, 2019 at 1:03 am
peteroznewman
SubscriberYes, the geometry is symmetric, but the motion of the parts is not.
In the image below, the outer grey ring is fixed, the inner blue sun gear rotates in the direction of the black arrow, the orange planet gears rotate in the direction of the green arrows while also traveling in the direction of the magenta arrows.
Yes, the geometry is symmetric, but the motion of the bodies is not symmetric, and motion is what is important for using symmetry boundary conditions.
If you slice this geometry vertically, and apply symmetry, then the sun and planet gears are no longer free to rotate or move along the magenta arrows.
-
October 27, 2019 at 3:02 am
Jerin
Subscribersorry i think you have misunderstood the problem, i am not providing any rotary motion to the gears. I have fixed the outer ring and placed a remote point out of the plane trying to bend the sun gear making both the planets to be pushed away. Please refer to my attachecd image, there is an arrow red arrow (
pointing downward this arrow is my remote force at certain distance creating a bending moment about the center axis of sun. Shall i share u my workbench file?? -
October 27, 2019 at 11:54 am
peteroznewman
SubscriberAre you also going to analyze the bending of the sun gear when the planet gears are 90 degrees away from this location?
That would seem to be a configuration a lot more flexible than this one. -
October 27, 2019 at 4:31 pm
Jerin
Subscribernoo in actual condition, I will have 10 planets inside but currently, for simplicity, I have taken two planets 180 degrees apart which will take the maximum amount of bending load.
In my current model, the gears don't have teeth on there surface, they just have a cylindrical surface at pitch circle diameter.Â
-
October 27, 2019 at 5:44 pm
peteroznewman
SubscriberI don't believe you can get meaningful stress information out of a planetary gear assembly using geometry with no gear teeth.
-
October 27, 2019 at 6:28 pm
Jerin
SubscriberI know the results won't be very accurate but for simplicity, i have removed the teeth of the gear, the aim is to see the amount of generated stress and deformation among all the components, planets, sun, ring, bearings and housing.Â
-
October 27, 2019 at 9:18 pm
peteroznewman
SubscriberSince it is only a rough approximation, use Bonded Contact and there will be not be much of a problem with convergence. Change that over to No Separation Contact to see if that still converges.
-
October 30, 2019 at 1:01 am
Jerin
Subscriberthanks peter, i have got the convergence and results are pretty good through your some of the other posts/answers. Sorry for the late response.
I have one last question to ask, i got a warning at the end of the result - the matrix coefficient exceeds e-08...but the force convergence and areas where stresses are generated looks very clean and realistic. Should i consider this warning and try to improve my FEA model??
-
October 30, 2019 at 1:53 am
peteroznewman
SubscriberIt's good enough for a rough approximation.
-
- The topic ‘how much allowable convergence change should be accepted??’ is closed to new replies.
-
6234
-
1906
-
1457
-
1308
-
1022
© 2026 Copyright ANSYS, Inc. All rights reserved.




