TAGGED: fluent-meshing
-
-
February 15, 2024 at 8:57 pm
Adam Thibodeaux
SubscriberHello, I am new to ANSYS and am drawing my first 3D geometry and am having trouble meshing it. My goal is to model flow around storage tanks (similar to those in the industry) to visualize how the wind will flow around them. When trying to create the mesh, I keep getting an error message that prevent me from moving on. I have watched several YouTube videos that are similar and none of them get this error message. Do you have any Ideas?
I appreciate any help you can provide!
Adam
-
February 16, 2024 at 6:31 am
Keyur Kanade
Ansys EmployeeMake sure your geometry has closed region. i.e. make sure you have a solid body in SpaceClaim.
Please check geometry in SpaceClaim.
Select geometry in structure tree --> Use right click --> Select Check Geometry. (Or Tools - Fault Detection in DM)
The geometry should be error free to proceed.
If geometry has any errors, please modify/recreate geometry at those places.For meshing make sure you apply correct sizing.
Please go through help manual for more details
Please check following videos
Ansys Meshing Sizing:
https://www.youtube.com/watch?v=w4q6q8nKF3UFluent Meshing Watertight Workflow:
https://www.youtube.com/watch?v=aBxbYRVoRLoRegards,
Keyur
How to access Ansys Online Help Document
Guidelines on the Student Community
Fluids Engineering Courses | Ansys Innovation Courses
-
February 19, 2024 at 4:34 pm
Adam Thibodeaux
SubscriberGood Morning Keyur!
Thank you for sending the videos and documents. I have watched them and tried to adjust the main settings similar to the "Fluent Meshing Watertight Workflow" video and only adjusted my mesh min and max to 60 and 120 in, respectively. However, I am still getting the same error. On the left side of the screen, the workflow has all green checkboxes up to the "Describe Geometry" task. Do you think this is a setting or a software issue? I was thinking it was a setting since this is my first time using it, but I am unable to generate it after using some of the same settings from the video. Do you know of any software tutors that I could reach out to and see what I am doing wrong?
Thank You!
Adam
-
February 20, 2024 at 5:37 am
Keyur Kanade
Ansys EmployeePlease check geometry in SpaceClaim.
Select geometry in structure tree --> Use right click --> Select Check Geometry. (Or Tools - Fault Detection in DM)
The geometry should be error free to proceed.
If geometry has any errors, please modify/recreate geometry at those places.Regards,
Keyur
How to access Ansys Online Help Document
Guidelines on the Student Community
Fluids Engineering Courses | Ansys Innovation Courses
-
February 20, 2024 at 11:51 am
Adam Thibodeaux
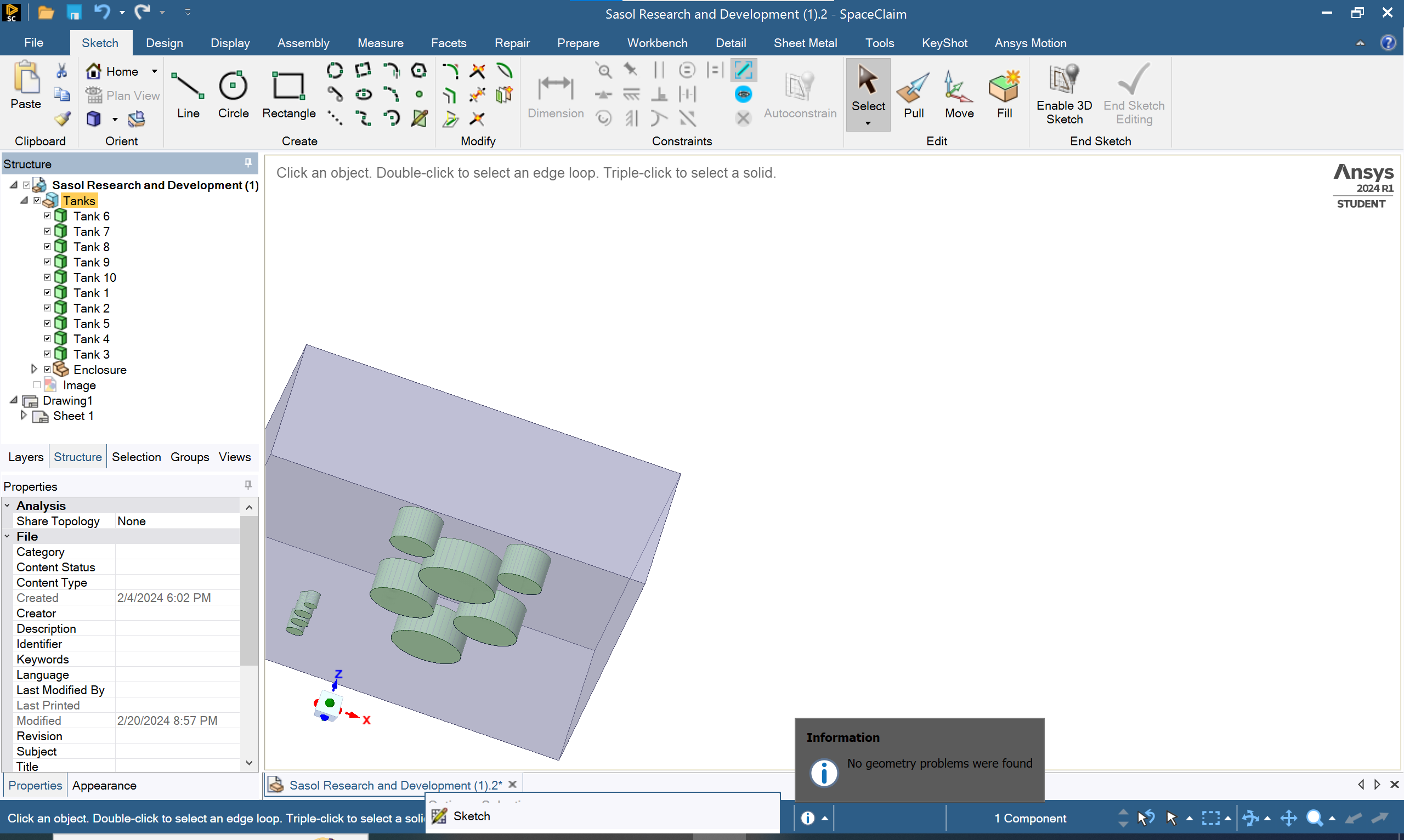
SubscriberThank Keyur for the response. I checked the geometry and it stated no errors in the popup at the bottom of the screen. I can send a picture of when I get to my computer.
Thank You!
Adam
-
February 21, 2024 at 3:05 am
Adam Thibodeaux
Subscriber -
February 21, 2024 at 6:03 am
Keyur Kanade
Ansys EmployeeIt looks mulit body compoenent. Have you used Share option under Workbench tab? You will need to use this option to get conformal mesh. Please go through help manual for more details
Please check following videos
DM Share topology:
https://www.youtube.com/watch?v=IO4ZtwZdD2ISpaceClaim Share topology:
https://www.youtube.com/watch?v=h43E1YO1LiMRegards,
Keyur
How to access Ansys Online Help Document
Guidelines on the Student Community
Fluids Engineering Courses | Ansys Innovation Courses
-
February 27, 2024 at 9:02 pm
Adam Thibodeaux
SubscriberGood Afternoon Keyur -
Sorry for getting back with you so late, I had something come up. I applied shared topology and it seemed to have worked! Thank you so much for helping me!! I would have never tried adjusting topology as I am still learning the software.
Thank you!
Adam
-
- The topic ‘ANSYS Watertight Geometry Workflow’ is closed to new replies.
-
6450
-
1906
-
1457
-
1308
-
1022
© 2026 Copyright ANSYS, Inc. All rights reserved.





