-
-
March 7, 2020 at 3:10 pm
jbsmart98
SubscriberHi,
I am trying to carry out a 2 way Fluid-Structure Interaction (FSI) on panel flutter. I am firstly trying to recreate the setup that was used in the ANSYS Webinar called "Accurate Prediction of Panel Flutter Applicable to Supersonic or High Lift Flight: Results and Comparison to NASA Wind Tunnel Data" which can be found in the resource library here, to verify that my model using a different dimensions panel is actually working.
When I just run the FEA side of it, on its own, I am getting the error "Element 3492 has excessive distortion."
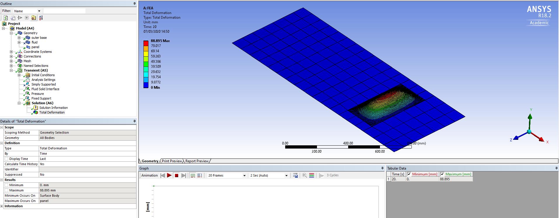
I am applying the static pressure underneath the panel in the FEA just by applying a pressure of 49.848 kPa. The plate is 18x9 inch and 0.0401 inch thick. The young's modulus is 5.6x10^6 psi (38.61GPa) and all sides of the panel are fixed support. When I have large deflection turned off the FEA solves without any issues and gives me a max displacement of about 90mm.
However, when I turn large deflection on (which is what I need) the FEA errors with the "Element has excessive distortion error" and the deflection looks crazy.
I believe my mesh is fine enough, using 5mm elements. I only have a fine mesh on the panel as that is all I care about, the surrounding structure is just for a boundary layer to build up in the CFD half of the FSI (and has a fine mesh in the CFD mesh). I have run the FEA with 1mm elements and it has the same error (and the deflection looked even worse!).
If anyone has any ideas as to how to fix this, that would be great. They have achieved it in that webinar somehow, although in that it looks like they didn't apply the pressure in the FEA, they said that they applied it using reference values in the CFD. However, I do not understand how they do this as I thought that reference values do not affect the solution, they are just used to calculate things like coefficient of pressure to check for convergence.Â
-
- The topic ‘Element has excessive distortion for fixed support plate’ is closed to new replies.
- LPBF Simulation of dissimilar materials in ANSYS mechanical (Thermal Transient)
- Real Life Example of a non-symmetric eigenvalue problem
- How can the results of Pressures and Motions for all elements be obtained?
- BackGround Color
- Contact stiffness too big
- Element Birth and Death
- Python-Script to Export all Children of a Solution Tree
- Which equations and in what form are valid for defining excitations?
-
4592
-
1494
-
1386
-
1209
-
1021
© 2025 Copyright ANSYS, Inc. All rights reserved.


