-
-
October 31, 2019 at 1:04 pm
Doug
SubscriberHello Sir,
i am a Simulation Beginner and i simulate a Piston Ring with Ansys Workbench Mechanical and try to find the Deformation in y-axis as well as the Rotation based to the Center of gravity.
I tried the following:
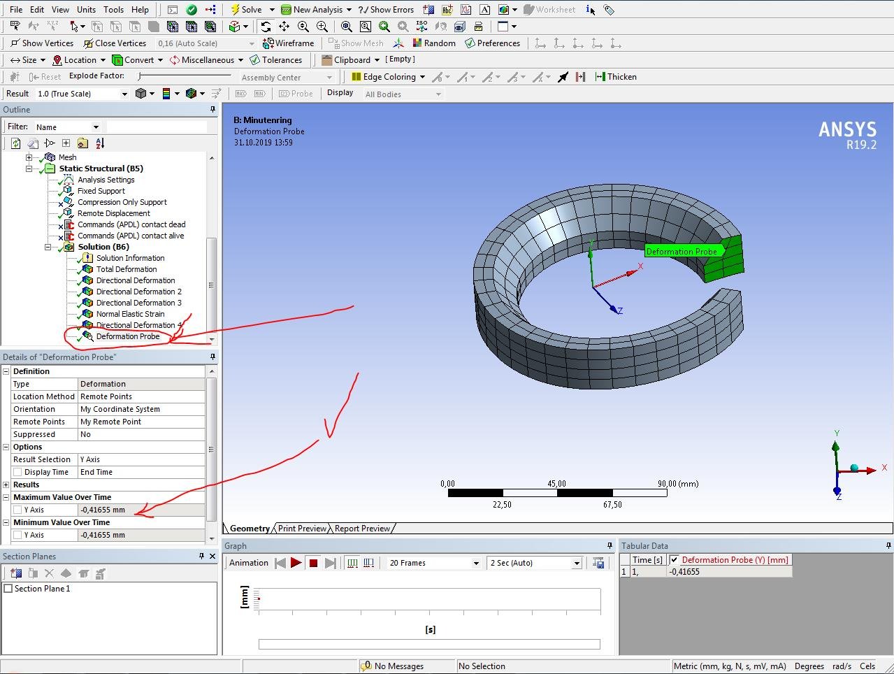
- I used "Remote Point" to apply a "probe Deformation" on one face of the Ring and i obtain the result for this face (But just the Deformation). But i could not find the Way/Tool to select a nex cross section that is shifted by 30° to the previous.
-I added a coordinate System directive to one Face and rotate this coordinate in 30° to the previous Face and slice it. The Problem is, i can not select the Face in this Section plane by neither a "Probe Deformation" nor a "Remote Point", so i can't find the Deformation an Rotation of this Section Face.
I am aware that I have not really explained the problem clearly (I tried), but if anyone understands me, please help. I have attached Pictures relate to my two experimental Options. the two first Pictures are relate to the first Options. and the two last to the second option
Thank you
-
October 31, 2019 at 5:09 pm
peteroznewman
SubscriberHello Doug,
Open the Geometry in SpaceClaim or DesignModeler. Create planes at 30 degree intervals and use those planes to slice the body into pieces, then assemble those pieces into a Multi-body part (Form New Part in DesignModeler or Share Topology in SpaceClaim).
Then you will have a face at every 30 degree interval to do the Remote Point Deformation Probe.
-
November 1, 2019 at 9:29 am
Doug
SubscriberHello Peteroznewman,
thank you for your Answer.
I have no Ansys DesignModeler and no License to transfert a edit geometry from SpaceClaim to AnsysMechanical. Please Do you know another way that can be used directly in Ansys Mechanical?
-
November 1, 2019 at 9:35 am
peteroznewman
SubscriberDo you have SpaceClaim?
"no License to transfer a edit geometry from SpaceClaim to AnsysMechanical", I don't understand what you mean by that.
Then you have to do the slicing in your CAD system and use Mesh Connections to glue the pieces back together again. I hope that maintains the ability to pick a face in the middle of the part. If not, you will have to use Bonded Contact.
-
November 4, 2019 at 2:22 pm
Doug
SubscriberHello Peter
Tanks again for your Answer.That really helped. Now i did the slicing a connect the bodies with Bonded. (I did not know how to use Mesh Connections to glue pieces). Anyway i founded the Deformation in Y-Achsis for each Faces. But i don't know how to find the Rotation. Do i still Need a Remote Point? Or i have to insert any APDL Command?
Thank you in Advance for your Advance
-
November 4, 2019 at 7:00 pm
-
November 6, 2019 at 8:27 am
Doug
SubscriberHi Peter.
I've found that I can not slice the ring in section because "Bonded" causes intersections and changes in results.
So I tried "Constructions surface", but I could not show the results of just one cross section. (In the pictures below, only the average of the two cross sections can be displayed, but I only need one cross section)
can one way, the deformation of only one cross-section and another sunk by 30 °? Without cuting or separating the assembly?
-
November 6, 2019 at 11:12 am
peteroznewman
SubscriberNo, you can't get just one part of the slice, you can only get both sides.
You can export the nodal data from the slice, and easily filter out one set of nodes using coordinate values.
Then you can compute the rotation from the remaining nodes. You will have to do some research to learn the equations to solve to obtain the rotation of that set of points in space.
It might be a lot less work to learn how to do mesh connections. Those are easy by comparison.
For the Bonded contact, did you try setting the Formulation to MPC? You should be able to get the Bonded contact to give results almost identical to continuous mesh.
-
- The topic ‘Circumferential deformation and Twist Angle for different Cross Sections Designs in Ansys Workbench’ is closed to new replies.
- LPBF Simulation of dissimilar materials in ANSYS mechanical (Thermal Transient)
- Real Life Example of a non-symmetric eigenvalue problem
- How can the results of Pressures and Motions for all elements be obtained?
- BackGround Color
- Contact stiffness too big
- Element Birth and Death
- Python-Script to Export all Children of a Solution Tree
- Which equations and in what form are valid for defining excitations?
-
4592
-
1494
-
1386
-
1209
-
1021
© 2025 Copyright ANSYS, Inc. All rights reserved.





