-
-
January 9, 2018 at 5:36 pm
Fran
SubscriberHello,
I'm doing my final degree work on centrifugal pumps. I have to obtain the characteristic curves of a specific centrifugal pump (I have it in .step format). I've been doing this for several months but I can not get a well-structured mesh. I am trying to mesh the fluid zone by dividing it into two parts, one in which the impeller (rotation zone) is included. How can I meshing that zone of rotation? I can not separate it into simpler bodies
Thank you
-
January 9, 2018 at 10:40 pm
peteroznewman
SubscriberHello Fran,
Here is a Tutorial by Raef Kobeissi that may be relevant.
https://www.youtube.com/watch?v=OJ_WjAlKQ3M
Cheers,
Peter
-
January 10, 2018 at 11:13 pm
Raef.Kobeissi
SubscriberMost importantly is to make sure that your interfaces are well set!
Cheers! -
January 13, 2018 at 10:58 pm
Fran
SubscriberHi
Thank you peteroznewman and Raef.Kobeissi for your advice, I followed the instructions of the Raef tutorial applied to my pump but I have problems with the mesh, that is, it does not have good values of skewness, orthogonal quality and aspect ratio. How can I solve these problems? Because of this the solution does not converge or does not have results close to the reality that I would like to obtain. Attached capture of the mesh where the size of my pump is seen and I attach the files of my project. I hope you can help me.
Regards,
Fran
-
January 13, 2018 at 11:38 pm
Fran
SubscriberSorry I can't attach my files
-
January 14, 2018 at 1:49 am
peteroznewman
SubscriberFran, the attach file size limit is 120 MB. In Mechanical, if you click on Mesh and Clear Generated Data, that will delete the mesh, then save the project, then in Workbench, File, Archive and the .wbpz file will be as small as possible and may be under the limit to attach to a post.Â
The key to getting better mesh quality is taking one body and splitting it into a multibody part, which can be done in either Design Modeler or SpaceClaim. After that is done, there are various mesh controls to apply in Meshing. Here is a video I made for another student. Maybe I can use some of these techniques on your geometry.
https://www.youtube.com/watch?v=VuShUJKS8dk
Â
-
January 14, 2018 at 4:31 pm
Fran
SubscriberHi peteroznewman,
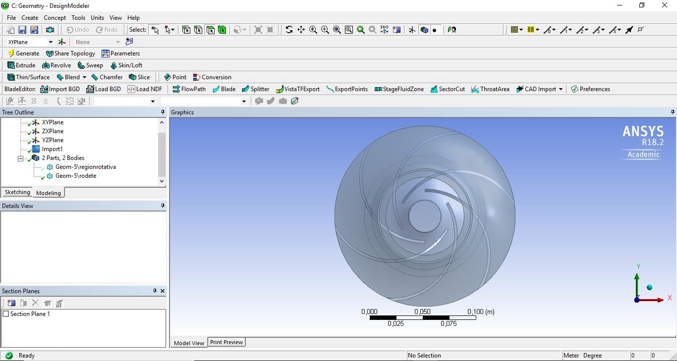
I know I know and I saw your video before, the problem is that my impeller is a bit complicated, I explain you below.
I have this impeller
Â
And I get the fluid zone doing a boolean with impeller and impeller zone
Â
What I can't do is split that fluid zone into a multibody part and get a structured mesh with hexahedrons.
I send you my files by gmail peteroznewman
Regards,
Fran
Â
-
January 15, 2018 at 5:37 am
peteroznewman
SubscriberFran,
I have meshed a 60 degree sector of the air inside the impeller. Create a radial pattern of 6 of these and that is the interior part of the zone that generates the pressure. The air outside this convergent duct is not generating pressure, just adding drag.
Turbulent flow will benefit from an inflation layer at each wall. Unfortunately, the mesh methods such as Multizone and Hex-Dominant are incompatible with the Inflation method. What is more important, Hex mesh or Inflation (if you can't have both)?
Regards,
Peter
-
January 15, 2018 at 4:06 pm
Fran
SubscriberHi Peter,
It's a water pump, not an air compressor.
The water flows through the inlet pipe, acquires pressure in the impeller and exits through the outlet pipe, which is at the discharge pressure of the pump.
My objective is to obtain the characteristic curve of the pump in a reliable and approximate way to reality, so I think that it should help the turbulent flow with inflation, what is your opinion?
Regards,
Fran
-
January 16, 2018 at 1:01 pm
peteroznewman
SubscriberHi Fran,
Inflation is very important to get accurate results in turbulent flow.
You should create a multibody part in DesignModeler. Currently, you have 42 parts and 42 bodies. If you select all the solids in the tree, then right click and Form New Part you will have 1 part and 42 bodies. This will then cause the mesher to create shared nodes on the shared faces.
Here is your file with 42 parts. Notice that the nodes don't line up on the shared edges.
When you have 1 part and 42 bodies, see below how all the nodes line up on the shared edges?
Regards,
Peter
-
January 16, 2018 at 3:51 pm
Fran
Subscriber Hi Peter,
I have already got a multibody part of my fluid through the impeller, but this is not the only thing that I have to divide into a multibody part. I need to continue splitting out the fluid in the impeller zone but I already have 43 bodies
Â
How could I continue without exceeding the limits of the educational version in terms of bodies and parts?
Regards,
Fran
-
January 17, 2018 at 3:03 am
peteroznewman
SubscriberHi Fran,
Make the important fluid volume that develops the pressure have the good quality elements, and let the fluid outside the convergent duct be of lower quality tetrahedral elements.
Another possibility that you will have to ask a CFD expert is whether the periodic BC can be used in combination with the rotational mesh, or they are not compatible.
Regards,
Peter
-
January 20, 2018 at 12:16 pm
Fran
SubscriberHi Peter,
I saw your videos and they really likes me, they are very helpful
I made some progress since the last time I wrote you I am working with a 60 degree sector of the impeller zone as a multibody part,
but when I do a part of multiple bodies sweppable bodies dissapers and I can't mesh it.
Attached update files
Regards,
Fran
Â
Â
-
January 21, 2018 at 12:18 am
peteroznewman
SubscriberHi Fran, here is a video for you based on the attachment above. You brought DM geometry into SC, then back into DM again. I found that hurt the ability to slice the geometry so I built this off the original DM system, not the last DM system. Next video to make is the actual meshing.
https://youtu.be/kC10o2-sQtQ
-
January 21, 2018 at 2:44 pm
peteroznewman
Subscriberhttps://youtu.be/sFRZ3FSvMs4
-
January 21, 2018 at 4:10 pm
peteroznewman
Subscriberhttps://youtu.be/9u1qZxFN9BA
Â
-
January 21, 2018 at 4:44 pm
peteroznewman
Subscriberhttps://youtu.be/05PH62llK_0
-
January 21, 2018 at 5:02 pm
peteroznewman
SubscriberOkay Fran, here is where you need to do some work, clean up that corner that was identified at the end of this video. I have attached the ANSYS 18.2 archive.
https://youtu.be/-HETorbWD5I
-
May 26, 2020 at 11:05 am
emirhanfaruk
Subscriberhello . What type of boundary condition do you apply in order to create pumps curve?
I have a project that similar with yours.
-
- The topic ‘Meshing centrifugal pump’ is closed to new replies.
-
5824
-
1906
-
1420
-
1305
-
1021
© 2026 Copyright ANSYS, Inc. All rights reserved.












